
विस्तृत उत्पाद विवरण
SUS304 सर्वो मोटर स्वचालित राउन्ड बोतल लेबलि Machine मेशीन PLC नियन्त्रण
अनुप्रयोग
यो सर्वो मोटर स्वचालित र्याप लेबलिंग मेशीन सबै प्रकारका फ्ल्याट वस्तुहरू जस्तै खाना, रसायनिक, औषधि, सौंदर्य प्रसाधन, स्टेशनरी, सीडी डिस्क, कार्टन, बक्स र विभिन्न तेल केटलहरू आदिको लागि स्वचालित र्याप लेबलिंग मेशिन उपयुक्त छ।

विशेषताहरु
| अपरेशन | PLC नियन्त्रण प्रणाली लेबलिंग मेशिन संचालन गर्न सजिलो बनाउँछ |
| सामग्री | लेबलिंग मेशिनको मुख्य शरीर SUS304 स्टेनलेस स्टीलको बनेको छ |
| कन्फिगरेसन | हाम्रो लेबलि machines मेशिनहरू जापानी, जर्मन, अमेरिकी, कोरियाली वा ताइवान ब्रान्ड पार्ट्स परिचित छन् |
| लचकता | ग्राहकले प्रिन्टर र कोड मेशिन थप्न छनौट गर्न सक्दछ; कन्व्हेयरसँग जोड्नका लागि छनौट गर्न सक्छ वा सक्दैन। |
टेक्निकल प्यारामिटरहरू

| नाम | स्वचालित र्याप लेबलिंग मेशीन |
| लेबलिंग गति | -3०--3०० pcs / min |
| वस्तुको उचाई | २--95mm मिमी |
| वस्तुको मोटाई | १२-२5 मिमि |
| लेबलको उचाई | २०- mm ० मिमी |
| लेबलको लम्बाई | २--80० मिमी |
| लेबल रोलर भित्र व्यास | Mm 76 मिमी |
| लेबल रोलर बाहिर व्यास | Mm 350० मिमी |
| लेबलिंगको सटीकता | ± ०.mm मिमी |
| बिजुली आपूर्ति | 220V 50 / 60HZ 2KW |
| प्रिन्टरको ग्यास खपत | K केजी / एम २ (यदि कोडिंग मेशीन थप गरियो भने) |
| लेबलिंग मेशिनको आकार | २00०० (एल) × १२50० (डब्ल्यू) × १5050० (एच) मिमी |
| लेबलिंग मेशिनको तौल | १k० किलो |
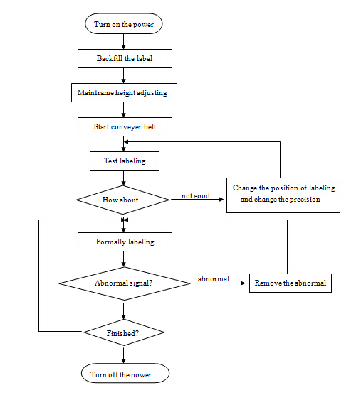
अपरेटिंग फ्लो चार्ट

सर्किट आरेख

विवरणहरू देखाउनुहोस्

प्याकेजि & र शिपिंग

· पोर्ट: शंघाई
· प्याकेजि details विवरण: काठको केस निर्यात प्याकिंग
· वितरण विवरण: सामान्यतया 12-15 दिन पछि भुक्तानी प्राप्त भयो
हामीलाई विश्वास गर्नुहोस्, VKPAK , तपाइँको राम्रो विकल्प! तपाईंको अनुरोधको लागि द्रुत प्रतिक्रिया!
हाम्रो सेवाहरू
१. तपाईंको विशिष्ट लेबलिंग आवश्यकताहरूको अनुसार तपाईंलाई पेशेवर लेबलिंग सलुशन प्रस्ताव गर्नुहोस्।
२. अर्डर राखेर तपाईंलाई उच्च गुणवत्ताको लेबलिंग मेशीन आपूर्ति गर्नुहोस्।
Your. तपाईको आवश्यकता पूरा गर्न डेलिभरी समय छोटो बनाउन कोशिस गर्नुहोस्।
You. तपाईले हाम्रो मसिन प्राप्त गरेपछि तपाईलाई आजीवन नि: शुल्क टेक्निकल समर्थन प्रदान गर्नुहोस्।
FAQ
१. तपाईसँग कस्तो प्रकारको लेबलिंग मेशिन छ?
प्रिय ग्राहक, हामीसँग राउन्ड कन्टेनरहरू र सपाट सतहहरूको लागि स्वचालित र अर्ध-स्वचालित लेबलिंग मेशिन छ। केहि मोडेलका लागि एक लेबल र अन्य दुई लेबल वा अधिकको लागि। र हामी मेशिन तपाईंको विशिष्ट लेबलिंग स्थिति अनुसार डिजाइन गर्न सक्छौं।
यसैले, pls हामीलाई तपाईंको लेबलिंग आवश्यकताहरू पठाउन स्वतन्त्र भयो, हामी तपाईंलाई सन्तोषजनक लेबलिंग समाधान प्रदान गर्नेछौं।
२. मिति र धेरै स print्ख्या छाप्नको लागि कोडि machine मेशीन सकिन्छ?
हो, तपाईले कोडि No. मेसिन थप्नका लागि चिठीहरू र नं छाप्न सक्नुहुन्छ।
यो तातो टिकट हो र अधिकतम तीन लाइनमा छाप्न सक्छ।
उपयुक्त मोडल जाँच गर्न हामीले कुन सूचना आपूर्ति गर्नुपर्दछ?
कृपया तपाइँको कन्टेनर र लेबलको चित्र, साथै कन्टेनर र लेबल आकार हामीलाई पठाउनुहोस्।
कृपया कृपया हामीलाई भन्नुहोस् कि कस्तो प्रकारको लेबल प्रयोग गर्नुहुन्छ, यदि सम्भव भए। (उदाहरणका लागि, सेल्फ-चिपकने वाला, गोंद गर्न सक्दछ, तातो गोंद, आदि कि लेबल रोल मा छ वा टुक्राहरू।) त्यसो भए, हामी तपाईंलाई उपयुक्त मोडेल जाँच गर्न दिन्छौं।
ट्याग: औद्योगिक लेबलिंग मेशिन, गिलास बोतल लेबलिंग मेशीन









