
विस्तृत उत्पाद विवरण
| लेबल गति: | २०-२००pcs / मिनेट (बोतलको लेबलको लम्बाई र मोटाईमा निर्भर गर्दै) | बाक्लो लेबल वस्तु: | २०-२०० मिमि |
|---|---|---|---|
| वस्तुको उचाई: | 30-200 मिमी | लेबलको उचाई: | १-1-११ १० मिमि |
| लेबलको लम्बाई: | २-3--3०० मि.मी. | व्यायाम भित्र लेबल रोलर: | Mm 76 मिमी |
| व्यायाम बाहिर लेबल रोलर: | 300mm | बिजुली आपूर्ति: | २२०V /० / H० हर्ट्ज ०.7575 केडब्ल्यू एकल चरण |
| मेशिनको वजन: | १k० किलो | मेशिनको आकार: | १00०० (एल) * 5050० (डब्ल्यू) * १00०० (एच) मिमी |
| कुञ्जी शब्द: | फ्लैट सतह लेबल अनुप्रयोगकर्ता | मोडेल १: | HAP200 |
| मोडेल २: | HAP300 |
स्वचालित फ्लैट सतह लेबल अनुप्रयोगकर्ता मेशिन, SUS304 स्टेनलेस स्टील अर्थव्यवस्था स्वचालित शीर्ष र साइड लेबलिंग मेशीन
अनुप्रयोग:
स्वचालित फ्लैट सतह लेबल एप्लिकेटर मेशिन, SUS304 स्टेनलेस स्टील अर्थव्यवस्था स्वचालित शीर्ष र साइड लेबलिंग मेशीन सबै प्रकारका फ्ल्याट वस्तुहरू जस्तै खाद्य, रसायनिक, औषधि, सौंदर्य प्रसाधन, स्टेशनरी, सीडी डिस्क, गठ्ठा, बक्स र विभिन्न तेल केटलहरू आदिको लागि लागू छ। यो अर्थव्यवस्था। स्वचालित शीर्ष र साइड लेबलिंग मेशिन सपाट साइड लेबलिंगको लागि। अर्थव्यवस्था स्वचालित शीर्ष र साइड लेबलिंग मेशिन उपयुक्त छ:

विशेषताहरु:
- मुख्य शरीर SUS304 स्टेनलेस स्टील र उच्च ग्रेड एल्युमिनियम मिश्र द्वारा बनाईएको हो।
- लेबलिंग हेड उन्नत चरण मोटर द्वारा संचालित छ जुन जापानबाट आयात गरिएको छ।
- सबै जादू आँखा जापान मा निर्मित उन्नत फोटो डिटेक्टर हो।
- पीएलसी नियन्त्रण प्रणाली मानव ईन्टरफेस, मेमोरी एकाई को 60 समूहहरु सहित सुसज्जित छ।
- लेबलिंग स्थिति र उचाइ समायोज्य छ।
- यातायात उचाई उत्पादन लाइन को उचाई द्वारा समायोजित गर्न सकिन्छ।
- कन्वेयर र उत्पादन लाइन संग कनेक्ट गर्न सक्षम हुनुहोस्
- विकल्पको लागि पारदर्शी लेबल मोनिटर।
उपस्थिति फिगर:

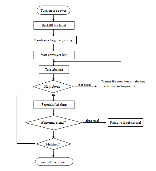
अपरेटिंग फ्लो चार्ट:

सर्किट आरेख:

प्याकेजि & र शिपिंग:
1. पोर्ट:शंघाई
2. प्याकेजि details विवरण:काठको केस निर्यात प्याकिंग
3. वितरण विवरण:सामान्यतया 12-15 दिन पछि भुक्तानी प्राप्त भयो
FAQ:
१) - लेबल शो ईथर गो फेफर देखाउनुहोस्
कारण: लेबलिंग आउटपुट गति धेरै उच्च छ, वा असेंबली लाइन गति कम छ
समाधानहरू: लेबल आउटपुटिंग गतिलाई ढिलो गर्नुहोस् वा असेंब्ली लाइनको गति (बोतल चलेको गति) लाई गति दिनुहोस्।
२) ईलाबेलले लिटरी गोफरलाई प्रदर्शन गर्दछ
कारण:
Low हलो बोर्ड सपाट छैन;
बोर्डको छेउमा छीलोको बाहिरी बोतलको आवरणसँग समानान्तर हुँदैन;
③ लेबल एकदम हल्का थिचाइयो
समाधानहरू:
एक हल बोर्ड बदल्नुहोस्,
- बोर्डको किनाराको बोक्राको छेउ बनाउने बोतलको आवरणसँग समानान्तर हुन्छ,
Label ठीक लेबल बेल्टको प्रभाव पार्नुहोस्।
ट्याग: फ्ल्याट लेबल अनुप्रयोगकर्ता, बक्स लेबलिंग मेशीन









